每年家慶表揚的人員,都是備受大家肯定的好榜樣,特別在家慶時公開表揚致敬,您們的認真及努力,大家都看見了,感謝您們在各自的崗位上努力不懈。
受獎名單如下,受獎具體事蹟如附件:
【資深董事】
張雅玲榮譽董事長/年資滿45年
陳建東常務董事/年資滿25年
張聰賢董事/年資滿20年
【防疫領導獎】
林國慶執行長
鐘偉倫院長
【績優主管】
張義宗醫師
張志華醫師
【績優員工】
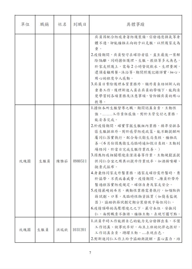
林芯伃、江旻娟、陳明仁、洪俊彬、邱雅媚、洪惠玉、陳瑋娟、潘妍君、林佳吟、林佳諠、宋莊雪瑩、王傑、龔小秋、陳美惠、陳美如、吳雅惠、陳雅茹、洪瑞欽、林巧縈、鄭琇鳳、李可馨、高凡喻、莉塔、林秀美、翁士雄、許峻熏、洪瑞珍、陳敬婷、王津鑫
【資深員工名單】
[工作年資滿二十年]
陳敬婷、賴清鳳、吳佳靜
[工作年資滿二十五年]
郭秀容、郭淑珊、韓桂香、呂恒嬅、壽淑芳、陳秋蕓、郭錦堂、黃詩蓉、葉雅惠、曾義翔、林秋庭、郭芳杏
[工作年資滿三十年]
馬芳蕙、李秀銀、張義宗、張淑屏、戴韻芳、范君芝、李吉春、周保君
受獎名單如下,受獎具體事蹟如附件:
【資深董事】
張雅玲榮譽董事長/年資滿45年
陳建東常務董事/年資滿25年
張聰賢董事/年資滿20年
【防疫領導獎】
林國慶執行長
鐘偉倫院長
【績優主管】
張義宗醫師
張志華醫師
【績優員工】
林芯伃、江旻娟、陳明仁、洪俊彬、邱雅媚、洪惠玉、陳瑋娟、潘妍君、林佳吟、林佳諠、宋莊雪瑩、王傑、龔小秋、陳美惠、陳美如、吳雅惠、陳雅茹、洪瑞欽、林巧縈、鄭琇鳳、李可馨、高凡喻、莉塔、林秀美、翁士雄、許峻熏、洪瑞珍、陳敬婷、王津鑫
【資深員工名單】
[工作年資滿二十年]
陳敬婷、賴清鳳、吳佳靜
[工作年資滿二十五年]
郭秀容、郭淑珊、韓桂香、呂恒嬅、壽淑芳、陳秋蕓、郭錦堂、黃詩蓉、葉雅惠、曾義翔、林秋庭、郭芳杏
[工作年資滿三十年]
馬芳蕙、李秀銀、張義宗、張淑屏、戴韻芳、范君芝、李吉春、周保君